中国职业联赛财务指标:中超单个财年支出不能超过6亿元
- 发布于:2025-12-03 22:10:50
- 来源:看球直播
北京时间12月3日,中足联公布了中国足球职业联赛俱乐部财务约定指标的通知,通知中规定了各级职业联赛的单个财年支出限额。

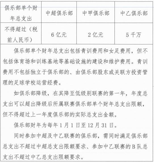
俱乐部单个财年总支出(税前):
中超俱乐部:6亿元
中甲俱乐部:2亿元
中乙俱乐部:5千万
国内球员个人薪酬限额(税前)
中超俱乐部:500万
中甲俱乐部:300万
中乙俱乐部:120万
相关资讯
- 中超 | 中超转会动态:大连英博新援斯坦丘顺利下树,保级队第4外援曝光
- 中超 | 董路:王钰栋脱衣是因为心里憋气,拜合拉木给他捣乱,被战术牺牲
- 中超 | 1比1!山东鲁能球迷笑醒了,新援刚入队就进球,成为韩鹏掌上宝
- 中超 | 申花曾经的王牌后腰急需冬训爆发,曾是国足常备国脚,值得期待
- 中超 | 罗竞穿大连7号球衣,接替刘祝润+补中场,戴伟浚冬训魔咒伤停6周
- 中超 | 泰山队重磅换刀!洛佩斯离队,替身即将空降,联手克雷桑引爆中超
- 中超 | 中超转会动态:升班马官宣27岁中场加盟,津门虎球员转投中甲球队
- 中超 | 国安四位本土新援加盟!鲁能后腰意外领衔,茹子楠或锁定主力
- 中超 | 正式官宣!成都蓉城2将离队,一位面临退役,一位难回老东家
- 中超 | 鲁能三个位置将迎来久违强援助阵,冬训就有望现身亮相,值得期待
最新资讯
- 英超 | 弗兰克:我们丢了两个无论如何都不该丢的球球员展现了斗志
- 英超 | 斯洛特:第一个丢球不能全怪范戴克,风对球路影响很大
- 英超 | 范戴克:伯恩茅斯绝杀时我在场上被阻挡了,但我们只能接受
- 体育战报 | 今天的澳网,真刺激!但明天,更“好看”!
- 意甲 | 【意甲】科莫60都灵,反超尤文升第5
- 西甲 | 周日西甲裁判:胡安马丁内斯将执法巴萨vs奥维耶多
- 西甲 | 皇马客战比利亚雷亚尔:姆巴佩、维尼修斯首发,贝林厄姆出战
- NBA | 雷霆梦碎!超越73胜勇士已经不可能,本赛季他们已经37胜9负!
- CBA | 辽篮被直接踢出季后赛排名暴跌至第14:杨鸣这下还满意吗
- 体育战报 | 梦回当年!5年前,罗杰陈航李翔曾冰强再披广工战袍
